Instance Verification Kit (IVK)
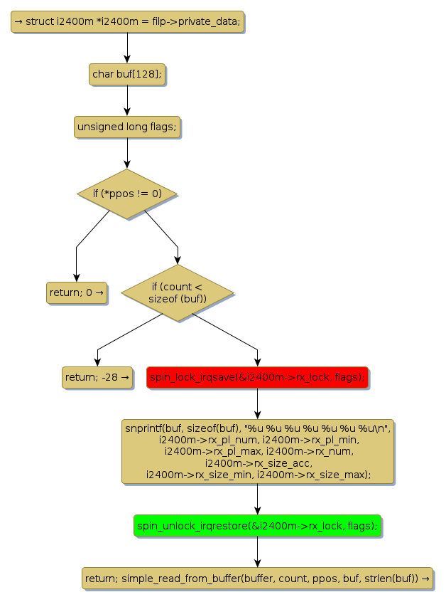
spin lock @ [2158+43+/linux-3.19-rc1/drivers/net/wimax/i2400m/debugfs.c]
Instance Signature: rx_lock
|
The Matching Pair Graph:
|
|
Function Name
|
Control Flow Graph (CFG)
|
Events Flow Graph (EFG)
|
Source Correspondence
|
|
i2400m_rx_stats_read
|
|
|
[1901+20+/linux-3.19-rc1/drivers/net/wimax/i2400m/debugfs.c]
|